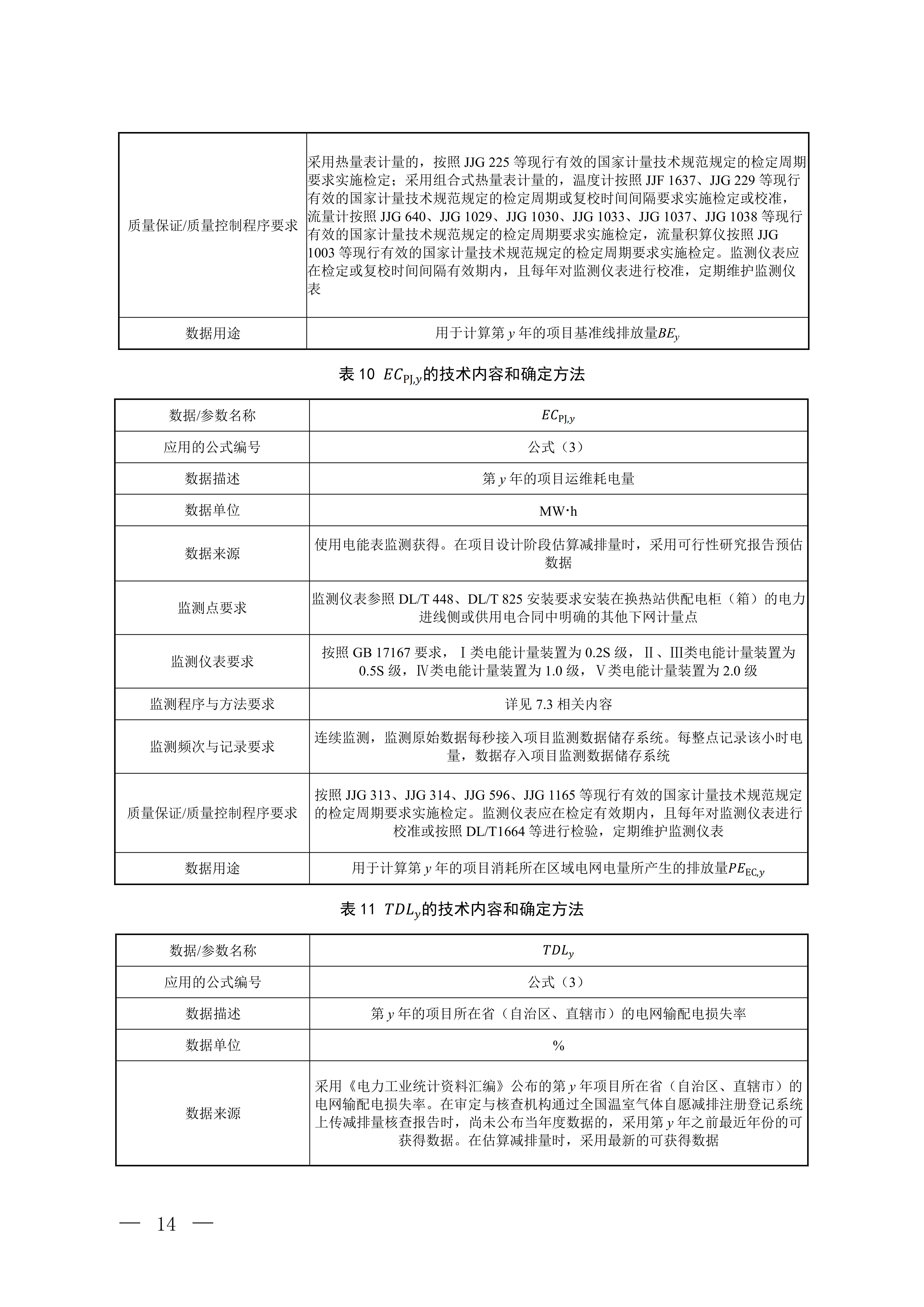
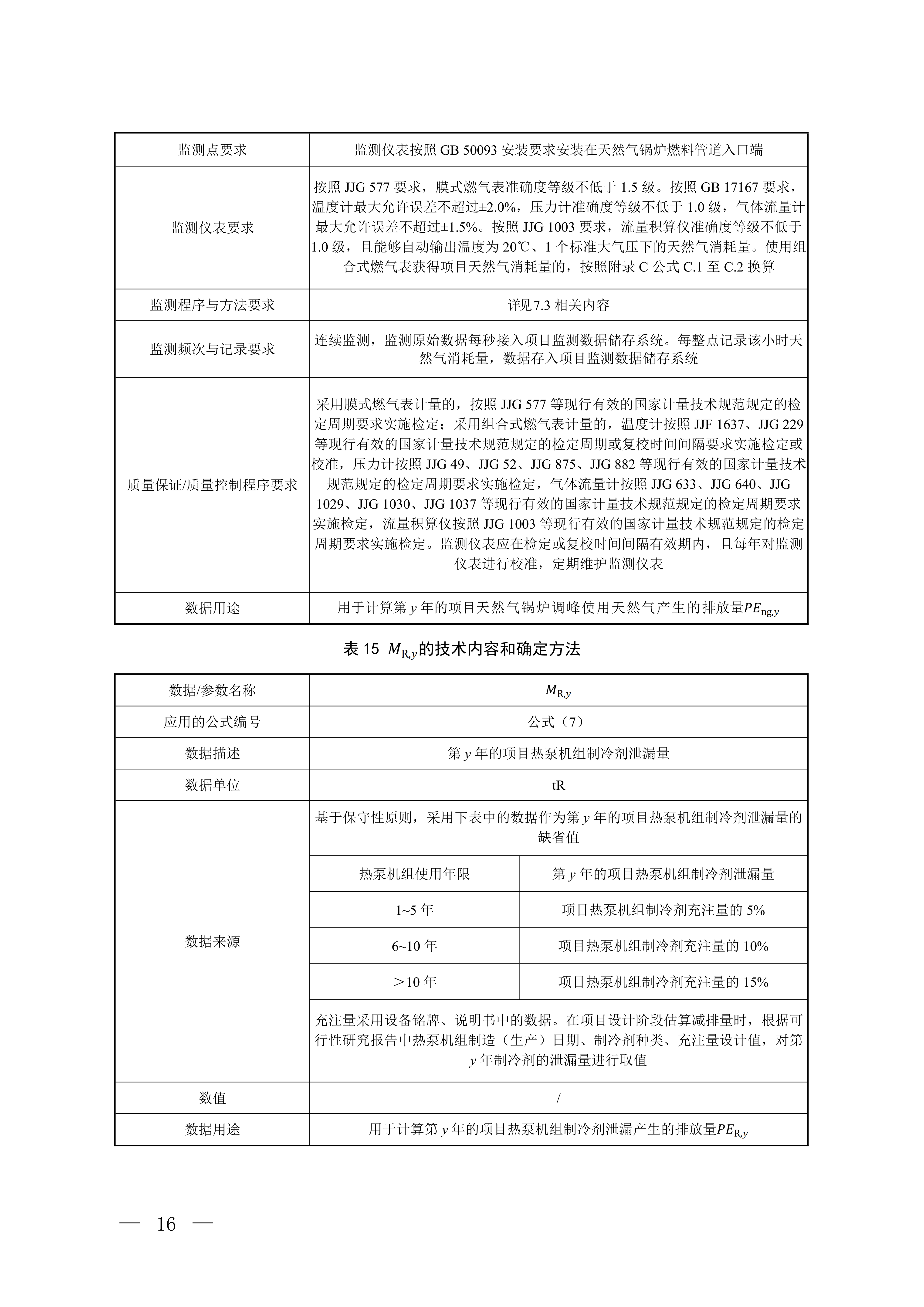
政策 | 关于发布《温室气体自愿减排项目方法学 中深层地热能井下换热供暖技术应用工程(CCER—01—003—V01)》的通知

关于发布《温室气体自愿减排项目方法学
中深层地热能井下换热供暖技术应用工程
(CCER—01—003—V01)》的通知
为实施积极应对气候变化国家战略,鼓励更广泛的行业、企业自愿参与温室气体减排行动,规范全国温室气体自愿减排项目设计、实施、审定和减排量核算、核查工作,我们根据《温室气体自愿减排交易管理办法(试行)》(以下简称《管理办法》)制定了《温室气体自愿减排项目方法学 中深层地热能井下换热供暖技术应用工程(CCER—01—003—V01)》(以下简称《方法学》)。现予以发布,并就做好《方法学》贯彻执行通知如下。
一、坚持诚信和自愿原则,引导动员社会减排。各地方生态环境、住房城乡建设、能源等主管部门应鼓励支持符合条件的中深层地热能井下换热供暖技术应用项目积极参与全国温室气体自愿减排交易市场并获得减排量收益。指导有关项目业主按照《管理办法》规定,对项目唯一性以及所提供材料的真实性、完整性和有效性作出承诺,并加强能力建设。
二、加强信息公开,自觉接受公众和媒体监督。指导有关项目业主按照《方法学》要求将项目监测数据与全国碳市场管理平台(以下简称管理平台)联网。项目监测数据及时与省级、设区的市级生态环境主管部门共享。省级、设区的市级生态环境主管部门应通过官方网站向社会公开上述数据。
三、强化事中事后监管,确保项目规范实施。省级、设区的市级生态环境主管部门会同住房城乡建设、能源等有关主管部门,按职责分工对已登记的温室气体自愿减排项目与核证自愿减排量组织开展监督检查,受理对本行政区域内温室气体自愿减排项目提出的公众举报,查处违法行为,及时报告有关情况。
四、本通知自印发之日起施行。
五、联系人和联系方式
(一)生态环境部应对气候变化司 张艺苑、侯冠羽
电话:(010)65645679
(二)国家应对气候变化战略研究和国际合作中心(全国温室气体自愿减排注册登记机构) 郑鑫航、李妍
电话:(010)82268307
(三)生态环境部信息中心(管理平台) 吴海东、沈振
电话:(010)84665799
附件:温室气体自愿减排项目方法学 中深层地热能井下换热供暖技术应用工程(CCER—01—003—V01)
生态环境部办公厅
住房城乡建设部办公厅
国家能源局综合司
2025年12月25日
(此件社会公开)
抄送:市场监管总局办公厅,各省(自治区、直辖市)和新疆生产建设兵团生态环境厅(局),各省、自治区住房城乡建设厅,直辖市住房城乡建设(管)委,新疆生产建设兵团住房城乡建设局,各省(自治区、直辖市)和新疆生产建设兵团发展改革委(能源局),国家应对气候变化战略研究和国际合作中心,生态环境部信息中心,北京绿色交易所。























